Giacometti disait
Pour sortir de la masse de mes journaux de veille — 190 Mo de doutes, de sueur et de peinture accumulés sur le disque dur — il me fallait un tamis. Un dispositif qui ne se contente pas de classer, mais qui transmute le plomb de la note d’atelier en l’or de la litanie.
J’ai emprunté à l’écrivain François Bon son dispositif hypnotique utilisé pour son ouvrage Conversations avec Keith Richards, qui lui-même le tenait d’une longue lignée de « collecteurs d’instants ». J’ai choisi de placer mes propres certitudes fragiles dans la bouche d’Alberto Giacometti.
Pourquoi lui ? Parce qu’il est le saint patron de la poussière, de l’effacement et du recommencement perpétuel. Ce « Giacometti disait » n’est pas une biographie, c’est une suture : ma voix sous son masque, pour atteindre ce « point zéro » où le geste devient enfin libre.
I. L’Enseignement ou l’Art de Tenir la Présence
Vider les mains pour laisser l’espace au vivant.
-
Giacometti disait qu’enseigner la peinture n’est pas transmettre une méthode, mais simplement tenir la présence dans la pièce pour vider les mains de leur habileté trop propre.
-
Giacometti disait qu’un bon professeur doit exiger un euro de ses élèves chaque fois qu’ils disent « c’est nul » ou « je n’y arriverai jamais », car c’est le prix de l’insulte faite au vivant.
-
Giacometti disait que le cœur du métier est d’entraîner l’autre à reconnaître l’état de désorientation pour le rendre enfin confortable.
-
Giacometti disait que le groupe finit par devenir un Simorgh, cet oiseau mythique qui s’élève au plafond porté par une fanfare tzigane.
Légende : Tenir la présence. Entre l’ombre et la lumière, le geste cherche à déchiffrer les mystères du monde visible.
II. Le Geste : Saborder le Cerveau
Briser les outils. Chercher la faille.
-
Giacometti disait que pour bien dessiner un visage, il vaut mieux utiliser un coin de bois plutôt qu’un pinceau pour s’assurer de ne pas être complice de sa propre dextérité.
-
Giacometti disait qu’il faut relever le pinceau aussitôt qu’une pensée surgit, car la pensée est le flic qui arrive sur la scène du crime pour prendre des notes.
-
Giacometti disait qu’il faut parfois porter un bandeau de pirate sur un œil pour briser les habitudes de vision et saborder le cerveau.
III. La Sagesse de l’Échec : Le Domaine de la Boue
L’éloge de la chute contrôlée.
-
Giacometti disait qu’un tableau traverse trois mondes : celui de la boue (l’ignorance), celui du doute (la perte de soi), et celui de l’achèvement pour rien.
-
Giacometti disait que le succès est un accident perturbateur et que seul l’échec permet de comprendre comment la lumière arrive vraiment.
-
Giacometti disait qu’un tableau est vraiment achevé quand on peut enfin sourire et dire que tout cela a été fait « pour rien ».

Légende : Le domaine de la boue. Là où les transitions sourdes créent une expression qui défie la définition.
IV. La Chair et la Fissure : Ce qui ne pourrit pas
Le voyage vers l’inconscient, là où l’être perce à travers la lettre.
-
Giacometti disait que la peinture et l’écriture sortent par la même fissure, là où la fiente et l’être se mélangent enfin.
-
Giacometti disait que tant qu’il y a de la honte, tout n’est pas perdu, car elle sert de balise dans le labyrinthe de nos épopées.
-
Giacometti disait qu’on peint pour distinguer ce qui, en nous, finit par se décomposer et ce qui, pour une raison obscure, ne pourrit pas.
V. La Dissidence : Rester dans la Boue
Le refus des systèmes et de l’ordre moyen.
-
Giacometti disait qu’il faut se foutre de Marcel Duchamp comme de Dieu pour pouvoir enfin rester dans la boue.
-
Giacometti disait qu’il faut se méfier de l’intelligence artificielle, car elle ne produit qu’un « ordre moyen » aux mains moites, privé de la grâce du raté.
-
Giacometti disait que le public peut régner sur votre notoriété, mais qu’il ne régnera jamais sur la source de votre liberté.
Conclusion
Ce plan n’est pas seulement l’architecture d’un hypothétique livre futur, c’est la boussole de mes Carnets. Vous trouverez, au fil des pages de ce site, les fragments bruts, les échecs fertiles et les traces de ces tableaux nés sous le signe du « pour rien ».
Comme Giacometti disait : la porte est ouverte, mais n’entrez que si vous acceptez de ressortir avec de la boue sur les mains et une fanfare dans la tête.
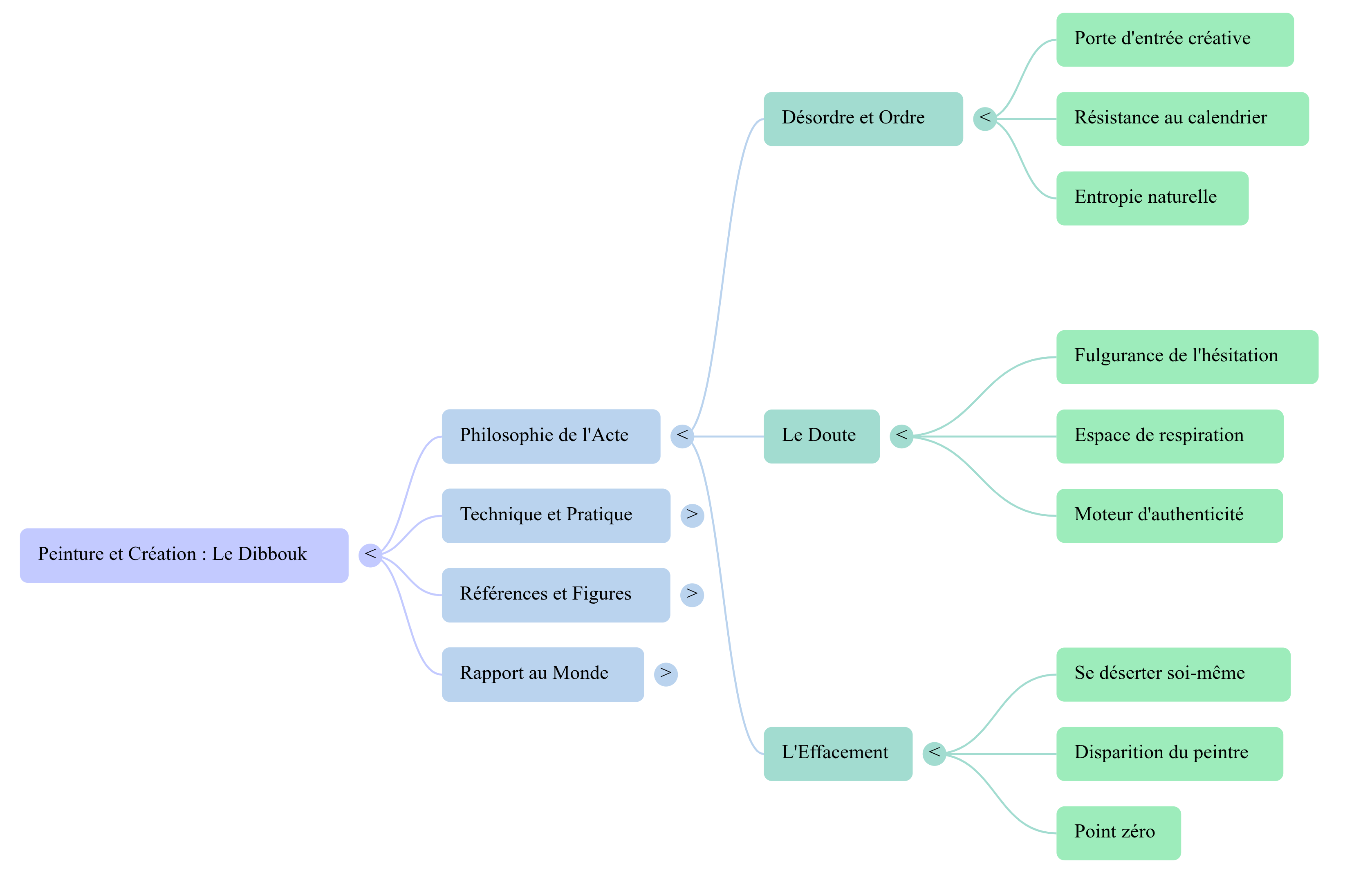
Carte mentale réalisée par Notebooklm à partir de trois compilations de fichiers textes. Mots-clés : #peinture , #réflexions sur l’art


